外国语学院(国际教育学院)
首页
学院概况
学院简介
机构设置
学院领导
学院动态
党建工作
理论学习
专题学习
先锋模范
党建培训
统战工作
学科专业
实验实训
专业设置
校外实践基地
师资队伍
教学团队
教学名师
海外留学团队
教坛新秀
学科带头人
科研工作
研究项目
学术交流
研究团队
研究成果
学生工作
招生就业
劳动实践
志愿服务
心理育人
团学工作
教学工作
质量工程
教学管理
教学督导
评建工作
国际教育
通知公告
下载中心
国际教育
首页
>
国际教育
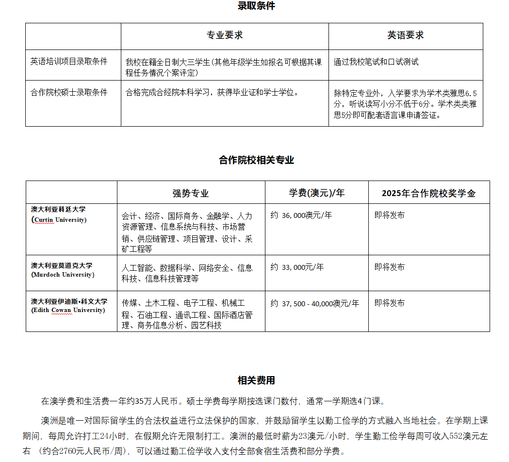
香港精准一码本硕直通国际项目
发布时间:2024.06.05
阅读次数:1424次
分享到:
下一篇:
睿勤教育集团到访我院
上一篇:
本硕直通(4+2)国际项目优质合作院校介绍